Downloads
Hier finden Sie die AGB, die Zertifizierungsordnung sowie Broschüren und weitere Veröffentlichungen der Berlin Cert GmbH:
Allgemeine und besondere Geschäftsbedingungen, Prüf- und Zertifizierordnung
Dokumente
- Kurzfragebogen Zertifizierung Sanitätshaus (FB_168)
- Kurzfragebogen Zertifizierung System (FB_169m)
- Kurzfragebogen Produktangaben (FB_171m)
- Checkliste Antragsprüfung MDR (FB_337m)
- Bewertung einer technischen Dokumentation (FB_249m)
- Änderungsmeldung (FB_322)
- Integrierte Managementsysteme für Medizinprodukte
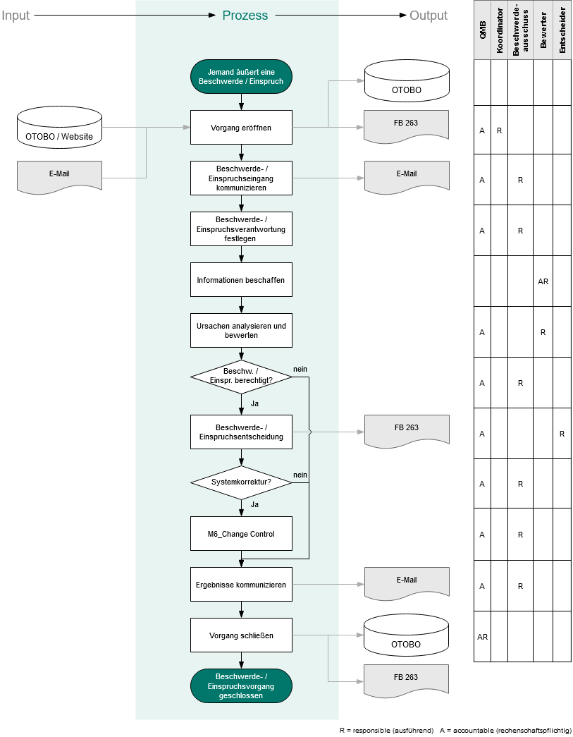
- Prozess Beschwerde- und Einspruchsmanagement (Q_2)
- Verhaltenskodex (FB_318)
Links
Behörden und Organisationen
BfArM: Bundesinstitut für Arzneimittel und Medizinprodukte
DIN: Deutsches Institut für Normung
DIN Media: DIN Media
ISO: International Organization for Standardization
Paul Ehrlich Institut: Bundesinstitut für Impfstoffe und Arzneimittel
ZLG: Zentralstelle der Länder für Gesundheitsschutz bei Arzneimitteln und Medizinprodukten
IG-NB: Interessengemeinschaft Benannter Stellen
CEN: Europäisches Komitee für Normung
EU Comission: Medical Devices - Sector
Notifications of Berlin Cert: EUROPA – European Commission – Growth – Regulatory policy - SMCS
Gesetze und Richtlinien
EU-Verordnungen
Gesetze
- MPDG (Gesetz zur Durchführung unionsrechtlicher Vorschriften betreffend Medizinprodukte)
- MPAV (Verordnung zur Regelung der Abgabe von Medizinprodukten)
- MPAMIV (Verordnung über die Meldung von mutmaßlichen schwerwiegenden Vorkommnissen bei Medizinprodukten sowie zum Informationsaustausch der zuständigen Behörden)
- MDCGs (MDCG endorsed documents and other guidance)